Back to Home

Data-Generation Flowcharts

Swipe through Flowcharts for each set of dataset.

DECAF

DECAF data-generation flowchart

DECAF: decomposed factual QAs from single charts with human filtering.

SPECTRA

SPECTRA data-generation flowchart

SPECTRA: correlated vs. independent paired charts with templated QAs and validation.

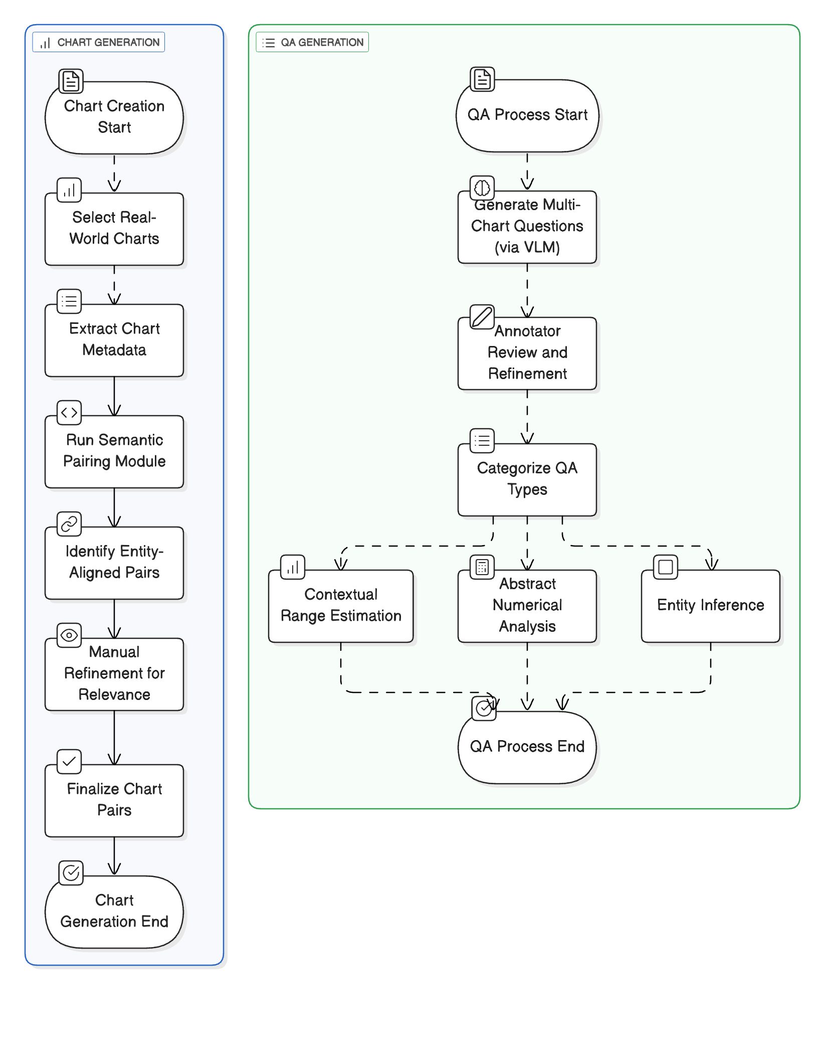
STORM

STORM data-generation flowchart

STORM: real-world chart pairs and semantic reasoning prompts, with agreement checks.